Request Flowchart Templates
Customize our request process flowchart templates to map out and improve interdepartmental workflows. Improve your team’s coordination and communication by clarifying complex procedures.
Why use a request flowchart template?
Request process flowchart templates offer a visual roadmap for handling a range of organizational requests. These diagrams simplify decision-making by clarifying roles and identifying bottlenecks in the approval processes. As step-by-step guides, approval workflow diagrams enhance accountability, reduce errors, and accelerate request fulfillment.
Choose from the following customizable request flowcharts to create a streamlined request process for your department.
Vacation Request
This request management flowchart outlines the step-by-step process for submitting and authorizing vacation requests. It maps out the stages required to obtain approval, check scheduling conflicts, arrange for coverage, and notify both clients and team members.
Reimbursement Request
Our reimbursement request flowchart simplifies expense management by providing transparency and clarifying departmental responsibilities. Use this business process visualization to streamline your company's internal workflow for both submitting and approving expense claims.
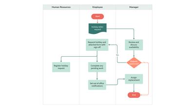
Holiday Request
A holiday request flowchart maps out the process for requesting time off. This request approval system template helps ensure a fair and transparent handling of holiday requests while maintaining adequate staffing levels throughout the year.
Donation Request
Map out the evaluation and approval process for donation requests with this organizational request workflow. This template ensures both a consistent assessment of inquiries, and an adherence to organizational giving policies, from initial receipt to final decision.
Choose from 100+ pre-designed templates
Match your use case and get your team going!
Sign up for free






